Booking Process - Conference + Hotel
Because you can order not just the conference ticket and workshops, but also hotel rooms, the booking process is a bit more complicated than in the previous years.
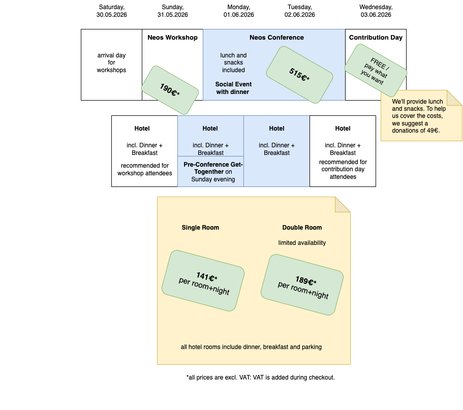
The following diagram shows all offerings available.
Overview about the offerings
-911x807-911x807.png)
Booking your Ticket
First, you book your Conference ticket. Then, for your conference ticket, you can book the following addons:
- Accomodation at the Conference Hotel (recommended), see below for details
- Workshops (to be announced)
- Contribution Day
- Neos Sprint Karlsruhe (to be announced)
Booking the Hotel Reservation
We recommend you stay at least two nights at the NeosCon hotel (from Wednesday to Friday). The hotel has single and double rooms. The hotel reservation includes:
- Accomodation at the conference hotel
- INCLUDING dinner
- INCLUDING breakfast
- INCLUDING parking
- ... in single or double rooms (subject to availability)
- ... for the special price of 141 €*/night for a single room, and 189 €*/night for a double room.
Will there be workshops on Wednesday?
We are trying to offer a workshop this year. We are currently working on a deep dive workshop. More information, including ticket sales, will follow.
We will announce the workshop topics and details once they are finalized. You can easily add workshops to already booked tickets later.
I get free tickets because I am a sponsor. Can I order the early bird hotel prices?
Yes, in case you order within the Early Bird period.
How long does the Early Bird period run?
The Early Bird period runs until the first 50 tickets are sold, or until 31st October (whichever comes first).
I do not know yet who will join from our company. Can I already order Early Bird tickets?
Yes. While the tickets are personalized, you can easily change the attendee names until 3 days before the conference. So simply use a name like "unknown" during the checkout for the tickets, and change this later.
Will there be a Single Day ticket?
We will offer single day tickets closer to the conference date. If you need a single ticket now, contact us at conference (at) neos.io.
Hotel
If double rooms are not available anymore, can I still book them?
We have reserved the full hotel. We only have 19 double rooms available, because the hotel only has this many double rooms. Thus, if all double rooms are booked, we don't have any additional more.
How long are the hotel rooms bookable?
We have booked all hotel rooms during the conference. You can book them together with your Neos Con ticket until they are gone.
Until when can I change my Hotel reservation?
This is possible any time.
You can change the name of the attendee and the hotel guest until three days before the conference. After that, please get in touch with us during the conference as it is a manual process then.
Can I cancel the hotel room reservation?
The same cancellation terms as the conference ticket applies (see below).
Modifying an existing Booking
You can use your order link to modify the your order.
- At the top of order the page, you can press Change Details to modify:
- invoice details
- attendee names
- T-Shirt sizes
- At the bottom of the order page, you can press Change order to:
- add or remove a hotel room booking
- add or remove a workshop booking

Where can I change attendee details?
It is super easy to change the names of attendees - use your order link to open your order, and then press Change details near the top of the page.
Where can I change invoice details?
You can use your order link to open your order, and then press Change details near the top of the page.
Why is German VAT shown on my invoice even though my company is based abroad?
Our conference takes place physically in Germany. According to Section 3a (3) No. 5 of the German VAT Act (UStG), the following applies to admission to scientific events, seminars, and conferences:
The place of supply is the place where the event actually takes place.
Since the service is therefore provided in Germany, it is subject to German VAT (currently 19%).
This applies also to companies based in other EU countries or in third countries (e.g. Switzerland).
Therefore, it is not possible to issue a net invoice without VAT.
Companies based outside Germany may be able to reclaim the VAT paid through the VAT refund procedure with the Federal Central Tax Office (Bundeszentralamt für Steuern – BZSt).
Can I book additional tickets?
Simple run through the checkout flow again to book new tickets. For existing orders, you cannot add additional tickets - you can only modify tickets extras (workshops, hotel rooms).
Can I add a hotel reservation for already-ordered tickets?
Yes, this is possible any time, if there are still rooms available.
Use your order link to modify your order; and then use "Change Order" at the bottom of the screen.
Can I cancel my hotel reservation for already-ordered tickets?
Yes, this is possible until two months before the conference. Up to then, we will refund the hotel price fully. Up to one month before the conference, it costs 50% of the hotel reservation. After that, we cannot refund any money - but you give your reservation to anybody else at no charge.
Use your order link to modify your order; and then use "Change Order" at the bottom of the screen
Can I add a workshop to an existing order?
Yes, this is possible up to the workshop day.
Use your order link to modify your order; and then use "Change Order" at the bottom of the screen
Can I cancel a NeosCon ticket?
Yes, this is possible until two months before the conference. Up to then, we will refund the ticket price fully. Up to one month before the conference, it costs 50% of the ticket price. After that, we cannot refund any money - but you give your ticket to anybody else at no charge.
Of course we're sad to see you go!
Use your order link and then at the bottom press "Cancel order".
Conference Organization
Who organizes Neos Conference?
The Neos Foundation e.V. is the official organizer of the Neos Conference and will handle all invoicing and financials.
The organization team are Jürgen Egeling from punkt.de, Sebastian Kurfürst and Marika Hauke from sandstorm.de.
How can I contact the conference organizers?
You can send us an email on conference (at) neos.io.
